Да, на столе питание от ЛМ.
Настольный генератор брал у приятеля. 0-12В ставил, изменял длительность и частоту.
В машине от LM отказался, все переделал - поставил кренку 7809 для питания дуины, кренку 7805 для ЛСД и датчиков, обвесил их с двух сторон гирляндой кондеров (47 электролит, 0.1 и 0.01 керамику) - вроде получшело с точки зрения помехи.
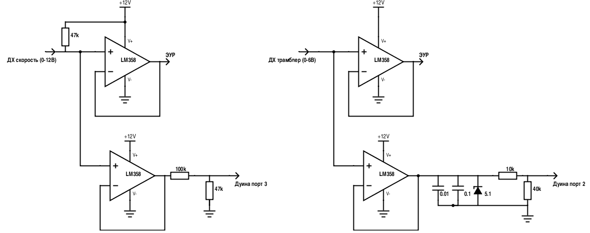
ЭУР от Хюндая какого-то, без понятия. Там из сигналов ДХ с трамблера и ДХ скорости надо было подать. Вот он как раз работает отлично.
В прицнипе, есть для Нивы на раздатку крышка под 2 датчика скорости в параллель, она даже де-то валяется в гараже. Но это жестяк такое громоздить, хочется цивильно сделать.
З.Ы. Что подразумевается под программным отключением неиспользованных ног? Для цифровых портов сделать digitalwrite? или INPUT_PULLUP?
Аналоги, в принципе, все подвешены на делители, так что там свободного ничего не болтается


 
			
			 
					
				 Re: Датчик холла 12В использование с ардуино
 Re: Датчик холла 12В использование с ардуино
				 
					
					
					
						 Ответить с цитированием
  Ответить с цитированием Сообщение от basurman971
 Сообщение от basurman971
					
 Так что сегодня попробую разнести все это хозяйство. Если просветления не наступит, на крайняк попробую сляпать что-то вроде компаратора с фильтром (на вход оба ДХ, на выходе чистые раздельные сигналы на ЭУР и БК).
 Так что сегодня попробую разнести все это хозяйство. Если просветления не наступит, на крайняк попробую сляпать что-то вроде компаратора с фильтром (на вход оба ДХ, на выходе чистые раздельные сигналы на ЭУР и БК). 