Показано с 21 по 30 из 33

Древовидный режим

Предыдущее сообщение Предыдущее сообщение   Следующее сообщение Следующее сообщение
  1. #1
    Администратор Аватар для Chip
    Регистрация
    08.06.2007
    Возраст
    56
    Сообщений
    13,381
    Вес репутации
    10

    По умолчанию Как собрать БП самому.

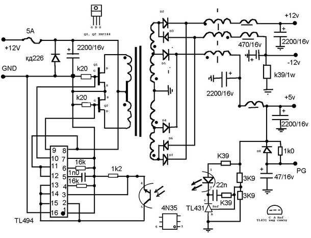
    Что главное в БП , это высокая степень стабилизации, максимальная фильтрация импульсных помех, максимум КПД, достаточная мощьность.
    Какие напряжения нужны и токи нужны? Это зависит от того какой процессор , материнка, память , Hdd и дополнительные устройства вы будете использовать. Если вы не планируете использовать сом порт он использует -12в, то устройство БП можно значительно сократить ограничившись двумя импульсными стабилизаторами на базе чипов LM2678 и LM2679. Они соответствует всем нашим параметрам так как работают в ключевом режиме и имеют на выходе мощьный Mosfet транзастор с низким сопротивлением перехода(чем ниже сопротивление тем меньше нагрев), его КПД составляет 90%.
    +12в стабилизировать не обьязательно если вы используете вместо HDD CF, так как +12в запитываются в основном электродвигателя приводов HDD, FDD, CD, DVD и вентиляторы охлаждения.
    Кроме питающих напряжений, блок вырабатывает сигнал Power Good, который поступает на плату через 0.1-0.5 с после включения питания и при нормальных выходных напряжениях блока переводит систему в стандартный режим работы. Данный сигнал легко создать с помощью RC цепочки и ключа.


    Миниатюры Миниатюры Нажмите на изображение для увеличения. 

Название:	LM2678.png 
Просмотров:	14996 
Размер:	5.5 Кб 
ID:	9  

Информация о теме

Пользователи, просматривающие эту тему

Эту тему просматривают: 1 (пользователей: 0 , гостей: 1)

Ваши права

  • Вы не можете создавать новые темы
  • Вы не можете отвечать в темах
  • Вы не можете прикреплять вложения
  • Вы не можете редактировать свои сообщения
  •