Страница 4 из 7 ПерваяПервая 1234567 ПоследняяПоследняя
Показано с 31 по 40 из 61
  1. #31
    Новичок
    Регистрация
    08.09.2014
    Сообщений
    5
    Вес репутации
    142

    По умолчанию Re: Автозапуск на ардуино nano

    Друзья сильно не ругайте не пойму что за микруха на схеме

  2. #32
    Пользователь Аватар для lti1
    Регистрация
    15.10.2010
    Возраст
    50
    Сообщений
    78
    Вес репутации
    204

    По умолчанию Re: Автозапуск на ардуино nano

    Цитата Сообщение от vlm Посмотреть сообщение
    Друзья сильно не ругайте не пойму что за микруха на схеме
    А вы название темы внимательно прочитали - ардуино nano
    Последний раз редактировалось lti1; 08.09.2014 в 20:07.

  3. #33
    Новичок
    Регистрация
    08.09.2014
    Сообщений
    5
    Вес репутации
    142

    По умолчанию Re: Автозапуск на ардуино nano

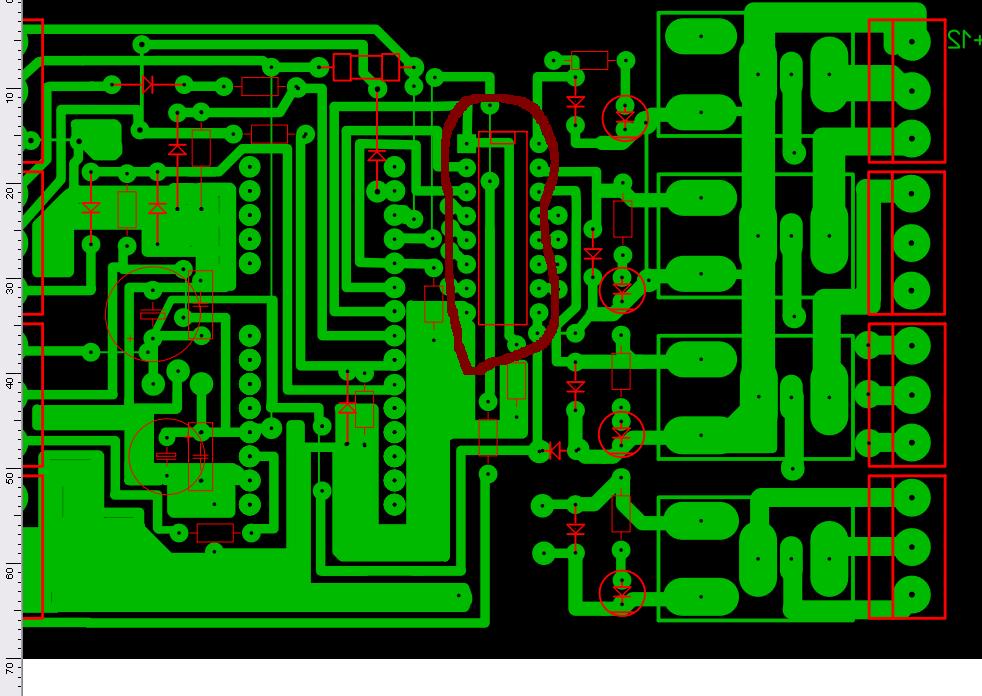
    Нажмите на изображение для увеличения. 

Название:	Безымянный1.JPG 
Просмотров:	4021 
Размер:	127.2 Кб 
ID:	18031
    Цитата Сообщение от lti1 Посмотреть сообщение
    А вы название темы внимательно прочитали - ардуино nano
    а вы вопрос мой четко читали? я спрашивал про микруху что на схеме стоит( обвел даже ) а не про платку arduino
    поражаюсь , в вопросе не разбирутся лиж бы отправить в поисковик и сделать вид умного гуру.

    подозреваю что это uln2003
    Последний раз редактировалось Chip; 07.03.2017 в 23:13.

  4. #34
    Пользователь Аватар для lti1
    Регистрация
    15.10.2010
    Возраст
    50
    Сообщений
    78
    Вес репутации
    204

    По умолчанию Re: Автозапуск на ардуино nano

    Цитата Сообщение от vlm Посмотреть сообщение
    а вы вопрос мой четко читали?
    Как задали так и прочитал.
    ULN2003A

  5. #35
    Новичок
    Регистрация
    08.09.2014
    Сообщений
    5
    Вес репутации
    142

    По умолчанию Re: Автозапуск на ардуино nano

    благодарствую.
    будем мудрить , есть мысли ..... скрестить с tp link 3020
    Последний раз редактировалось vlm; 09.09.2014 в 00:27.

  6. #36
    Пользователь Аватар для lti1
    Регистрация
    15.10.2010
    Возраст
    50
    Сообщений
    78
    Вес репутации
    204

    По умолчанию Re: Автозапуск на ардуино nano

    А зачем tp link 3020? По wi-fi управлять или как сервер?

  7. #37
    Новичок
    Регистрация
    08.09.2014
    Сообщений
    5
    Вес репутации
    142

    По умолчанию Re: Автозапуск на ардуино nano

    tp link 3020 стоит в паре с yota свистком ( и хитрым скриптом регулирующим тарифный план , бегунок) вот и есть мысли поднять веб сервер на нем же, и прикрутить автозапуск

  8. #38
    Пользователь Аватар для lti1
    Регистрация
    15.10.2010
    Возраст
    50
    Сообщений
    78
    Вес репутации
    204

    По умолчанию Re: Автозапуск на ардуино nano

    Цитата Сообщение от vlm Посмотреть сообщение
    tp link 3020 стоит в паре с yota свистком ( и хитрым скриптом регулирующим тарифный план , бегунок) вот и есть мысли поднять веб сервер на нем же, и прикрутить автозапуск
    У меня была подобная идея, но из за отсутствия знаний и опыта работы с OpenWRT не взялся за реализацию, а тупо поставил StarLine A94.

  9. #39
    Новичок
    Регистрация
    08.09.2014
    Сообщений
    5
    Вес репутации
    142

    По умолчанию Re: Автозапуск на ардуино nano

    Цитата Сообщение от lti1 Посмотреть сообщение
    У меня была подобная идея, но из за отсутствия знаний и опыта работы с OpenWRT не взялся за реализацию, а тупо поставил StarLine A94.
    думается мне что проще взять прошивку от умного дома CyberWrt основаную на OpenWRT, и на ней пытаться реализовать .
    Вообщем бум пробывать , о результатах попытаюсь отписаться
    Последний раз редактировалось Chip; 09.09.2014 в 16:39.

  10. #40
    Новичок
    Регистрация
    28.11.2014
    Сообщений
    1
    Вес репутации
    0

    По умолчанию Re: Автозапуск на ардуино nano

    подниму темку! решил собрать устройство..все работает вроде неплохо, только есть небольшая проблемка в коде с условием пользования температурного датчика, если машина заводится с температурного датчика, то при неудачных попытках пуска двига контроллер все равно пытается запустить ее бесконечное число раз пока не посадит аккумулятор в ноль..кто столкнулся с этой проблемой, то для этого я дописал одну переменную и одно условие..

    int all_start_try =0; //вставляем в начале описания всех переменных

    и в описании функций под функций дописываем условие:

    if (all_start_try<3)
    {
    left_start_try = 3; // указываем что нужно попытаться трижды запустить движок
    }

    }



    удачи на дорогах!
    Последний раз редактировалось pdv; 03.12.2014 в 19:15.

Страница 4 из 7 ПерваяПервая 1234567 ПоследняяПоследняя

Информация о теме

Пользователи, просматривающие эту тему

Эту тему просматривают: 1 (пользователей: 0 , гостей: 1)

Ваши права

  • Вы не можете создавать новые темы
  • Вы не можете отвечать в темах
  • Вы не можете прикреплять вложения
  • Вы не можете редактировать свои сообщения
  •