Страница 9 из 12 ПерваяПервая ... 3456789101112 ПоследняяПоследняя
Показано с 81 по 90 из 118
  1. #81
    Администратор Аватар для Chip
    Регистрация
    08.06.2007
    Возраст
    56
    Сообщений
    13,381
    Вес репутации
    10

    По умолчанию Re: Схема не сложного и надежного БП

    Цитата Сообщение от ilConte
    резистор забыл
    Даже если будет резистор то напряжения открытия MOSFET не хватит, ему нужно от 20в до 25в до полного открывания

  2. #82
    Продвинутый Аватар для ilConte
    Регистрация
    25.01.2008
    Сообщений
    219
    Вес репутации
    267

    По умолчанию Re: Схема не сложного и надежного БП

    полностью согласен

  3. #83
    Пользователь
    Регистрация
    05.09.2007
    Сообщений
    41
    Вес репутации
    236

    По умолчанию Re: Схема не сложного и надежного БП

    Транзистору обычно для открывания достаточно 6 вольт выше уровня истока. Что касется нарисованых схем - ни ту ни ту правильно не нарисовали - не будут они работать Можа проще взять п канальный ?
    * будет время - сваяю аналог ltc *
    News:Блок питания 400Вт V4.2
    Контроллер-аналог v4.2А для БП СЛ,E1000 и т.п. готов

  4. #84
    Администратор Аватар для Chip
    Регистрация
    08.06.2007
    Возраст
    56
    Сообщений
    13,381
    Вес репутации
    10

    По умолчанию Re: Схема не сложного и надежного БП

    Смотрите что наше!!!
    Миниатюры Миниатюры Нажмите на изображение для увеличения. 

Название:	StUpDwn.png 
Просмотров:	3000 
Размер:	7.2 Кб 
ID:	353  

  5. #85
    Новичок Аватар для telefonist
    Регистрация
    23.01.2008
    Сообщений
    12
    Вес репутации
    226

    По умолчанию Re: Схема не сложного и надежного БП

    Начинаю задумывться - что лучше... 1 трансформатор или 2 дросселя
    На самом деле - буду макетировать, и тестить
    Расскажите, как в Беларуси заработать денег (без криминала)?

  6. #86
    Администратор Аватар для Chip
    Регистрация
    08.06.2007
    Возраст
    56
    Сообщений
    13,381
    Вес репутации
    10

    По умолчанию Re: Схема не сложного и надежного БП

    Лучше там где КПД выше и габариты меньше
    Ну и доступность деталей с ценой можно учитывать .

  7. #87
    Новичок Аватар для telefonist
    Регистрация
    23.01.2008
    Сообщений
    12
    Вес репутации
    226

    По умолчанию Re: Схема не сложного и надежного БП

    Если огромный ток по +12В не нужен, а нужно сделать всё проще - то можно слепить такую штуку. Поскольку она трансформаторная - то может быть как понижающей, так и повышающей (что дл 12В канала и требуется). Если на трансформатор повесить ещё обмоток - то можно снять и другие напруги, например - отрицательные. Вроде как проще уже некуда. Трансформатор - придётся наматывать НЕ на ферритовом кольце - а то оно насыщается, транзистор начинает дымиться. Пробовал намотать на кольце из пресспермаллоя (от дросселя групповой стабилизации АТ БП), с ним - транзистор практически не греется. Думаю - вполне можно использовать Ш-образный сердечник с зазором, или даже вообще - ферритовую "гантелю". Вечером проведу испытания.

    Миниатюры Миниатюры Нажмите на изображение для увеличения. 

Название:	uC3842.JPG 
Просмотров:	3345 
Размер:	24.0 Кб 
ID:	355  
    Расскажите, как в Беларуси заработать денег (без криминала)?

  8. #88
    Новичок Аватар для telefonist
    Регистрация
    23.01.2008
    Сообщений
    12
    Вес репутации
    226

    По умолчанию Re: Схема не сложного и надежного БП

    Цитата Сообщение от Chip
    Смотрите что наше!!!
    Как ни мучался - греется ВСЁ! И конденсаторы (конечно же - керамика), и дроссели (оба), и транзистор с диодом. В результате - мосфет выгорел из-за слишком маленькой индуктивности дросселя в стоке (ставил эксперименты). Может убрать кондёры, а вместо дросселей - поставить трансформатор?
    Расскажите, как в Беларуси заработать денег (без криминала)?

  9. #89
    Местный
    Регистрация
    09.03.2008
    Сообщений
    198
    Вес репутации
    269

    По умолчанию Re: Схема не сложного и надежного БП

    А зачем собственно все эти извращения? По такой схеме больше 80 процентов кпд не получить.А греется из-за дросселей.На чем намотано?
    Бюджетное решение в лоб, и имхо самое простое-это пуш-пул.При нормальных драйверах можно 90 процентов получить ненапрягаясь.Другое дело, что всякие "умельцы" не вполне понимают, что в П-П самое главное-это правильная разводка платы, а также нормальный драйвер на феты(с 4427 невозможно получить незаваленый инпулс)

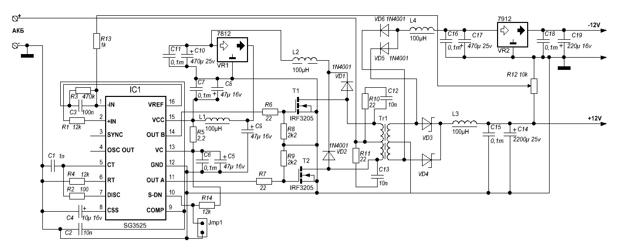
  10. #90
    Местный Аватар для Самоделкин
    Регистрация
    11.02.2008
    Возраст
    61
    Сообщений
    186
    Вес репутации
    285

    По умолчанию Re: Схема не сложного и надежного БП

    а я сейчас вот по такой схемке собираю, при токе до 12А ведет себя очень хорошо но наверное всетаки "усилю" выход SG
    Миниатюры Миниатюры Нажмите на изображение для увеличения. 

Название:	sg3525.JPG 
Просмотров:	2586 
Размер:	105.9 Кб 
ID:	459  

Страница 9 из 12 ПерваяПервая ... 3456789101112 ПоследняяПоследняя

Информация о теме

Пользователи, просматривающие эту тему

Эту тему просматривают: 6 (пользователей: 0 , гостей: 6)

Ваши права

  • Вы не можете создавать новые темы
  • Вы не можете отвечать в темах
  • Вы не можете прикреплять вложения
  • Вы не можете редактировать свои сообщения
  •