Многие сталкиваются с проблемой фоновых шумов при подключениии звука от материнки к усилителю.
Решение проблемы имеет несколько вариантов .
Одним из вариантов решения является внешняя звуковая карта или USB ЦАП. При ее использовании отпадает необходимость тянуть аудио провода большой длины на которых наводятся помехи, при использовании USB звука можно протягивать USB провод, а сам звук размещать в непосредственной близости к усилителю.
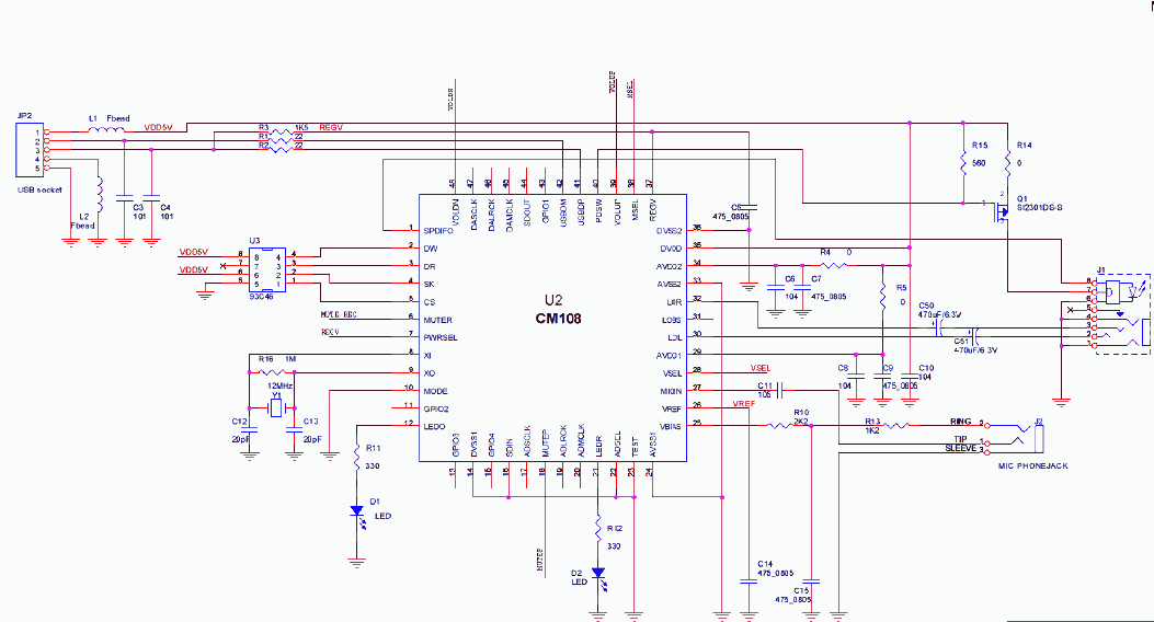
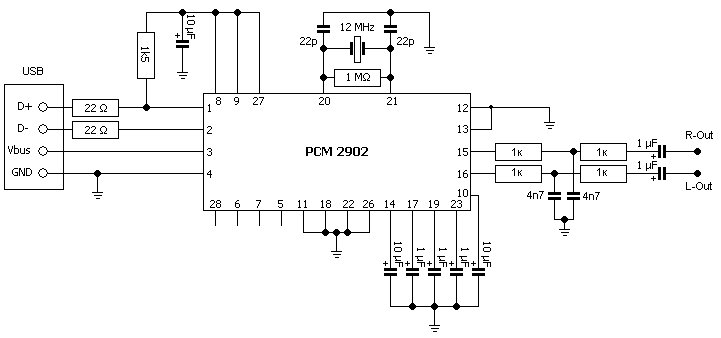
Прикладываю схему одного из вариантов такой звуковой карты.




Ответить с цитированием
после подачи внешнего питания звук стал намного "прозрачнее" и мягче, гдето по уровню приближающийся к Audigy2
