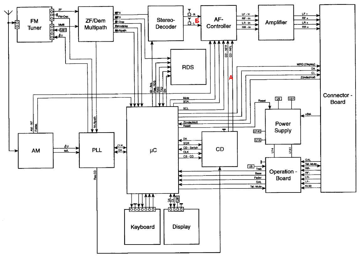
Всем доброго времени суток! Прошу вас помочь активировать аух на автомобиле Опель. Аух завести хочу через миниджек. Посмотрев схему нашел 2 варианта А и Б (см. схему). При подключеии по варианту (А) звук разрывается от сд привода при подключении внешнего устройства и тем самым активируется АУХ. Но такой вариант не самый корректный т.к. при подключении АУХ сд привод (как мне кажется) продолжает работать, можно конечно вытащить диск, но...... вы понимаете. Вариант (Б) тоже имеет звуковые входы, только что будет отключаться не совсем понимаю? Радио?. Еще как вариант хочу рассмотреть подключение через канал АМ диапазона, но куда подключить не пойму. Может подскажет кто пальчиком??? Спасибо.




Ответить с цитированием