Показано с 1 по 2 из 2
  1. #1
    Продвинутый Аватар для vovicus62
    Регистрация
    10.07.2009
    Возраст
    54
    Сообщений
    238
    Вес репутации
    255

    По умолчанию DC/DC преобразователь mc34063

    собрал себе на этом драйвере питалово для светодиодной линейки монитора GL619,взамен выгоревшего,вход 5v выход 9v
    имеется удобный калькулятор для расчёта входовыходов http://bsvi.pp.ua/dc-dc-na-mc34063/
    Миниатюры Миниатюры Нажмите на изображение для увеличения. 

Название:	inverter.gif 
Просмотров:	1518 
Размер:	7.1 Кб 
ID:	9437  
    Lilliput 629/619/Zotac 8300 mATX/AMD X2 250/Samsung 320G/M2-Itx/dvd sony AD 7593s/OBD-ORION/Tv-Fm-GPS PILOT

  2. #2
    Продвинутый Аватар для vovicus62
    Регистрация
    10.07.2009
    Возраст
    54
    Сообщений
    238
    Вес репутации
    255

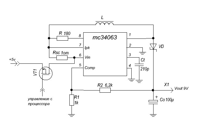
    По умолчанию Re: DC/DC преобразователь mc34063

    у этой микрухи нет входа управления оказалось,
    пришлось поставить полевичок по питанию,вчера всё воткнул в мониторчик,всё работает.
    Миниатюры Миниатюры Нажмите на изображение для увеличения. 

Название:	mc34063.JPG 
Просмотров:	7105 
Размер:	28.4 Кб 
ID:	9467  
    Lilliput 629/619/Zotac 8300 mATX/AMD X2 250/Samsung 320G/M2-Itx/dvd sony AD 7593s/OBD-ORION/Tv-Fm-GPS PILOT

Информация о теме

Пользователи, просматривающие эту тему

Эту тему просматривают: 1 (пользователей: 0 , гостей: 1)

Ваши права

  • Вы не можете создавать новые темы
  • Вы не можете отвечать в темах
  • Вы не можете прикреплять вложения
  • Вы не можете редактировать свои сообщения
  •