Вложений: 1
Re: AVC-Lan адаптер на Carduino
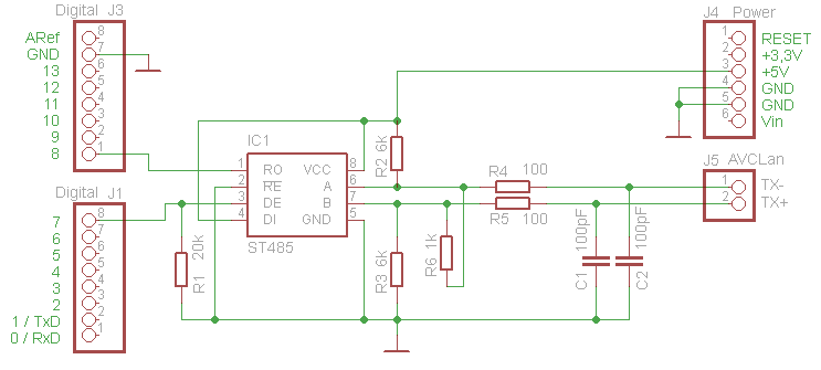
Homeword не виноват - это я промахнулся. Схему на работе какую-то старую нашел и поправил. На самом деле вот такая схемаВложение 5860
На вякий случай проверил и плату - все правильно.
На конденсаторах написано 101 - т.е. 100 пФ
Навигацию можно не цеплять. Достаточно просто головы и адаптера. По идее читать он должен сразу. А вот отправку по хорошему посмотреть бы на осциллографе, что он та в шину выдает.
Вложений: 1
Re: AVC-Lan адаптер на Carduino
Ну так на схеме DI(Data Input) висит на +5в , а нужно DE(Data enable) на +5в вешать. На схеме у Homeword эти сигналы перепутаны , смотри DS на микросхему
В предидущем посте я выкладывал подправленую схему
Вложений: 1
Re: AVC-Lan адаптер на Carduino
Вообщем я понял почему так реализовно, драйвер нельзя сразу включать на прием и передачу. DI подтянут к питанию, а данными с контроллера включаем и выключаем передатчик . Если выходе контроллера еденица то драйвер включается на передачу и на выходе драйвера тоже еденица , потому как вход(DI) подтянут к +5в, если на входе контроллера ноль то драйвер выключает передатчик и тогда на шине тишина, вот здесь мне кадется не совсем корректно потому что передатчик переводится в третье состояние и здесь возникает проблема цифрового шума.
Для более корректной работы , можно пределать схему как нв рискнке, но тогда придется использовать еще один цифровой выход контроллера , для управления драйвером.
Постараюсь сегодня проверить работу со старой схемой.
Re: AVC-Lan адаптер на Carduino
Цитата:
Сообщение от
Chip
Вообщем я понял почему так реализовно, драйвер нельзя сразу включать на прием и передачу. DI подтянут к питанию, а данными с контроллера включаем и выключаем передатчик . Если выходе контроллера еденица то драйвер включается на передачу и на выходе драйвера тоже еденица , потому как вход(DI) подтянут к +5в, если на входе контроллера ноль то драйвер выключает передатчик и тогда на шине тишина, вот здесь мне кадется не совсем корректно потому что передатчик переводится в третье состояние и здесь возникает проблема цифрового шума.
Для более корректной работы , можно пределать схему как нв рискнке, но тогда придется использовать еще один цифровой выход контроллера , для управления драйвером.
Постараюсь сегодня проверить работу со старой схемой.
Вот так выглядит более правильно, и правильно подправить прогу т под 9-ый pin (или другой) ардуино для активации самого драйвера
Вложений: 3
Re: AVC-Lan адаптер на Carduino
Вчера принесли мне на вечер осциллограф.
Подключил я его одни вход на TX+/- (так чтобы он сразу мерил разницу напряжений) и вот что получилось:
Сигнал с головы
Вложение 5929
А вот сигнал с адаптера по этой схеме
Вложение 5930
Вложение 5928
На осциллографе стоял делитель 10:1
Получается адаптер выдает 0 слишком высокого уровня ~100-150мВ который голова считает за 1. Как это исправить я так за вечер и не нашел.
Пробовал проверить работу схемы из последнего поста Chip'а (с отдельным управлением приемом/передачей), но или из-за того что время было 3 часа ночи и хотелось спать, то ли из-за кривизны рук, запустить ее не удалось.
Сейчас вот уже думаю может понизить сопротивление резистора R6 до 120 Ом, тогда и при логическом 0 на нем будет падать меньшее напряжение.
Re: AVC-Lan адаптер на Carduino
По осциллограмме видно что осциллограф на этой частоте не с правляется. Либо что то валит сигнал может быть конденсаторы или как я писал отсутствие нуля при переводе выхода драйвера в Z состояние?
А зачем делитель подключать при таком низком напряжении?
Re: AVC-Lan адаптер на Carduino
Осциллограф сравляется - у него частота 200Мгц вроде. Это я не совсем правильно им пользовался - брал всего на вечер и досконально разбираться было некогда. Делитель уже на щупах стоял.
В общем у меня пока из вариантов переделка схемы, либо изменение сопротивления R6
Вложений: 1
Re: AVC-Lan адаптер на Carduino
Во на что я наткнулся (с учетом того что в англицком я воще нуль. но переводчик помог) тут вообще все только на одной Atmege (ну плюс пару диодов кондеров и резисторов) с исправленной прошивкой для этой схемы, но вот засада не умею я править все это для Carduino, Chip и ак1976 взгляните, мне кажется что проще вот так реализовать
Re: AVC-Lan адаптер на Carduino
Ура... Получилось отправить сообщение голове.
Подробности завтра почти 3 часа ночи, засыпаю.
Re: AVC-Lan адаптер на Carduino
Цитата:
Сообщение от
ak1976
Ура... Получилось отправить сообщение голове.
Подробности завтра почти 3 часа ночи, засыпаю.
Ждем с нетерпением!!!:)