
Сообщение от
Chip
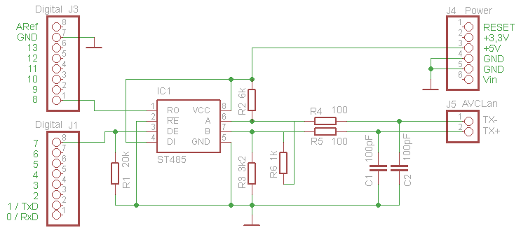
Вообщем я понял почему так реализовно, драйвер нельзя сразу включать на прием и передачу. DI подтянут к питанию, а данными с контроллера включаем и выключаем передатчик . Если выходе контроллера еденица то драйвер включается на передачу и на выходе драйвера тоже еденица , потому как вход(DI) подтянут к +5в, если на входе контроллера ноль то драйвер выключает передатчик и тогда на шине тишина, вот здесь мне кадется не совсем корректно потому что передатчик переводится в третье состояние и здесь возникает проблема цифрового шума.
Для более корректной работы , можно пределать схему как нв рискнке, но тогда придется использовать еще один цифровой выход контроллера , для управления драйвером.
Постараюсь сегодня проверить работу со старой схемой.