+1! Заинтриговал и убежал... И что теперь делать? Придётся ждать :)
Вид для печати
+1! Заинтриговал и убежал... И что теперь делать? Придётся ждать :)
Тоже очень интересно :)
Продолжаем разговор...
В итоге я нашел 3 ошибки.
1. В прошлый раз с новой схемой драйвера у меня периодически зависал контроллер, происходило это потому, что в режиме передачи 1 вывод ST485 переходит в Z состояние, при этом на входе Arduino состояние не определено. Включил режим входа Arduino через подтягивающий резистор. Т.е. теперь там всегда 1 пока ST485 не выставит на нем 0.
Вчера в очередной раз взял осциллограф попользоваться и нашел еще две ошибки:
2. При этой схеме выходной сигнал инвертируется. Поправил в прошивке.
3. Ну и еще поменял чтение сигнала ACK от головы. После передачи части сообщения нужно принять от головы подтверждение, что она все приняла правильно. Делается это следующим образом в шину выставляется 1 длительностью 20 мкс, потом ставиться 0 и слушается шина, если голова приняла все правильно, она удерживает 1 в шине еще 12 мкс. Вот как это выглядит в живую:
Вложение 6016
Уровни 1 у драйвера и головы разные, поэтому хорошо видно этот переход. Так вот я ставил 0 освобождал шину и сразу проверял наличие 1. Похоже, что ST485 не сразу на выводе 1 уровень выставляет при переключении, поэтому были ошибки. Теперь я ставлю в шину 0, переключаю драйвер на чтение, жду 1 мк и только после этого проверяю наличие 1.
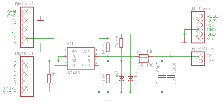
После всех этих правок удалось передать сообщение голове. Итоговая схема выглядит так:
Вложение 6017
стабилитроны остались после экспериментов, наверное и без них будет работать. Уровень 0 в шине от драйвера теперь практически 0 В. Уровень 1 около 400 мВ (точнее разница сигналов TX+/-), что больше чем у головы, но все работает. Точного значения R6 сейчас не скажу, у меня там стоит подстроечный резистор на 5 кОм. Пытался им понизить уровень 1. Сколько в итоге получилось сегодня померю.
На днях проверю работу драйвера на всех доступных мне головах. Соберу новую схему на нормальной плате (на эту уже смотреть страшно, один подстроечники, перемычки, разрезанные дорожки). Ну и начну писать прошивку дальше. Для начала эмуляцию CD-ченджера.
Отлично !!!
Рассказываю по порядку. Развел я и собрал новую схему, но она не заработала. Прием был неустойчивый и отправка не работала. Этот факт сильно уменьшил мой энтузиазм. Интересно, что мой друг собрал такую же схему. У него на приусе прием работал нормально, а отправка тоже не работала. В общем как-то не очень с повторяемостью результатов получилось. Мы даже начали думать над другим вариантом схемы. Разобрали вот такой адаптер CD чейнджера JVC для toyota. Он тоже эмулирует чейнджер для тойоты. Но там оказался драйвер на микросхеме HA12187, которую не достать в России. Пытались опять сопротивление резисторов подбирать, много чего было. Итог таков: вчера мне принесли осциллограф (как все-таки удобнее работать с хорошим инструментом) и получилось запустить схему. Я выкинул из схемы стабилитроны и сразу наладился прием сообщений. Потом увеличил пороговое время, по которому определяется 0 пришел или 1. Оказалось что 1 приходят немного шире, чем описано в документации. Точнее шире получается за счет фронтов сигнала.
Забыл дома файлики с итоговой схемой. Вечером выложу схему и прошивку.
Никто повторить ее не хочет? Чтобы протестировать работу драйвера и уже дальше заниматься прошивкой.
P.S. Сняли лог с приуса, можно будет пробовать сделать эмуляцию навигации.
Про стабилитроны писал в самом начале :)
Ибо в аналоговой цепи они как генератор шума будут
Да писал, но и с ними вроде работало в прошлый раз. Кстати, в схеме адаптер CD чейнджера JVC для toyota, для защиты от повышенного напряжения, используется не стабилитроны, а по два диода на каждый канал подключенные на землю и +5В.
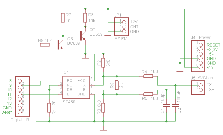
Итак как и обещал выкладываю схему.
Вложение 6664
В схему добавлен ключ для управления AZ-FM
Вот схема и разведенная печатная плата в формате Eagle
Вложение 6663
Прошивка
Вложение 6665
Прошивку распаковываем в каталог arduino-0016. Если до уже были какие-то версии прошивки нужно удалить объектные файлы
C:\arduino-0016\hardware\libraries\AVCLanDrv\AVCLanDrv.o
C:\arduino-0016\hardware\libraries\BuffSerial\BuffSerial.o
Проверить работу можно любым терминалом, подключившись к com-порту на скорости 250000. Я использую для этого putty
Данную схему уже можно использовать как драйвер тачскрина, кнопок на голове и на руле.
для этого устанавливаем и настраиваем драйвер
Вложение 6666
Подробности по настройке драйвера, а так же программа калибровки тачскрина здесь
В новой версии добавлена возможность писать лог сообщений от головы.
Для теста отправки сообщения голове в терминале жмем кнопку S (в верхнем регистре).
Может кто-нибудь собрать схему и проверить ее работу, чтобы со спокойной совестью двигаться дальше.
Выкладываю лог с приуса 11 и подлюченной навигацией. Так же на нем есть адаптер JVC - Toyota. Так что эмуляцию чейнджера можно тоже посмотреть
Вложение 6707
Здравствуйте!
Парни! Огромное спасибо за Ваши наработки!
Приобрел carduino nano - пытаюсь собрать приведенную схему - не могу разобраться какие разъемы задействованы на carduino (
зеленым цветом на рисунке (Digital J3) 8,9,10,11 это D8 D9 D10 D11 на плате???
и А5-А4 (J4 Power) - замыкаем на массу?
Для того чтоб исключить ключ для управления AZ-FM - просто убрать ту часть схемы между разъемом 8(D8) и 6(Vin) ??? т.к. звук у меня подается через Вега Абсолют тв-тюнер.
Подойдет ли как аналог ST485 ADM483EARZ-REEL ?