-
Re: Управление рулевыми кнопками при помощи Carduino.
Цитата:
Сообщение от
Hamster
Дык, а Chip то тут причем :)
да ни при чём.... просто где, что не спрошу, в ответ - тишина.. Chip???....., решил обратиться к нему, как к топикстартеру - вот..... и подумал, что забросили тему...
Цитата:
Сообщение от
Hamster
Это не проблема рулевых кнопок, это проблема выбора звукового выхода по умолчанию.
Да я уж давно понял... бесит просто, что неужели нельзя ничего сделать, даже в 7-ке....
Цитата:
Сообщение от
Hamster
Лучше напиши, как прогресс?
Да ничего пока не изменилось.... Тут вот находилось чё-то подобное, но только не понятно, как довести это всё до конца... можт ту программку как-то в ЦФ внедрить.....?
Цитата:
Сообщение от
Chip
Как то слишком эмоционально :) Если бы у меня был ответ я бы ответил
Сорри...:o
-
Re: Управление рулевыми кнопками при помощи Carduino.
Цитата:
Сообщение от
[IVI]
Да я уж давно понял... бесит просто, что неужели нельзя ничего сделать, даже в 7-ке....
Я тебе скайпом посылал ссылку на прогу, которая переключает "звуковое устройство по умолчанию".
-
Вложений: 1
Re: Управление рулевыми кнопками при помощи Carduino.
Не-е-е, Руслан,.... не пашет.... Там в ХР ползунок digital - не активный почему-то.... перепроверю ещё разок на ХР и на 7-ке.... (если ты про этот скрипт...)
-
Re: Управление рулевыми кнопками при помощи Carduino.
Цитата:
Сообщение от
Chip
например регулировка громкости в виндовс использует сканкод мультимедийных клавиши (уменьшить это код -174, увеличить это код-175)
О, спасибо, я это давно искал! А можно еще выложить сканкоды клавиш Mute, FF, RW, stop, pause, play и других мультимедийных если есть?
-
Re: Управление рулевыми кнопками при помощи Carduino.
-
Re: Управление рулевыми кнопками при помощи Carduino.
Я подключил от руля два провода один на землю а второй к андроино поставил сопротивление 1.1 кило ом всё как на схеме но в конфиг кейс у меня все кнопки выдают одно и тоже значения (121) в чём может быть проблема?
-
Вложений: 2
Re: Управление рулевыми кнопками при помощи Carduino.
Попробуй загрузи из вложений скетч, открой окно "serial monitor" , понажимай на кнопки и посмотри, какие значения отображаются при нажатии кнопок? Автохоткей при этом не запускай.
-
Re: Управление рулевыми кнопками при помощи Carduino.
Цитата:
Сообщение от
Jusper
Я подключил от руля два провода один на землю а второй к андроино поставил сопротивление 1.1 кило ом всё как на схеме но в конфиг кейс у меня все кнопки выдают одно и тоже значения (121) в чём может быть проблема?
Я бы для начала проверил тестером какие сопротивления выдает при нажатиях на кнопки
-
Re: Управление рулевыми кнопками при помощи Carduino.
Я проверил он даёт разное сопротивление 318 338 кило ом когда я попытался включить скетч вылетела ошибка на слове install
-
Re: Управление рулевыми кнопками при помощи Carduino.
318-338 ком очень много, такие сопротивления на кнопках не бывает
-
Re: Управление рулевыми кнопками при помощи Carduino.
Ой звиняюсь 3.18 3.38 кило ом.
-
Re: Управление рулевыми кнопками при помощи Carduino.
Это сопротивление одной кнопки?
-
Re: Управление рулевыми кнопками при помощи Carduino.
Да это одной кнопки но оно не поставное оно плавает, есть погрешность.
даже после того как я отпускаю кнопку он дает сопротивление около 80 ом и потихоньку падает до 0.
Насчёт скеча он показывает мне какие то каракули как будто зажата какая то кнопка, у меня не какая клавиатыра не подключена.
-
Re: Управление рулевыми кнопками при помощи Carduino.
как это оно падает до 0?
что 0, что 80ом, это практически короткое замыкание....
-
Re: Управление рулевыми кнопками при помощи Carduino.
Похоже не туда подключился
-
Вложений: 1
Re: Управление рулевыми кнопками при помощи Carduino.
Цитата:
Сообщение от
Jusper
.......когда я попытался включить скетч вылетела ошибка на слове install
странно... только что перепроверил - загружается без проблем. Можт комп не видит ардуину? чё-то в настройках с портом? в скетче должен стоять номер порта, который показан в "диспетчере устройств"
-
Re: Управление рулевыми кнопками при помощи Carduino.
У него что то не понятное с сопротивлениями творится, похоже что не к тем точкам подключается
-
Re: Управление рулевыми кнопками при помощи Carduino.
По идее на последние цивики идут одинаковые кнопки, что на америкосы, что на англичанки, что на турки, что на японцы; что на 4D, что на 5D.
-
Re: Управление рулевыми кнопками при помощи Carduino.
отличная веточка! энкодер уже подцепил и даже настроил хоткей.
но возникла непонятка - коды увеличения и уменьшения громкости распознались верно, но вот при любом коде громкость растет. Ви7Проф. с чем может быть связанно?
конфиг такой:
<11>Key1=175 />
<12>Key1=174 />
<111>Key1=179 />
[options]
limit=5
при 11 и 12 громкость растет. при 179 винап паузится (как и должно быть)
Разобрался! limit=5 - разница между зачениями - у меня подряд, вот и бралось второе :) здорово-то как :)
-
Re: Управление рулевыми кнопками при помощи Carduino.
Почему 11 и 12 ? Опубликуй свой скетчь посмотреть
Еще попробуй limit=0
-
Re: Управление рулевыми кнопками при помощи Carduino.
Цитата:
Сообщение от
Chip
Почему 11 и 12 ? Опубликуй свой скетчь посмотреть
Еще попробуй limit=0
именно с limit=0 все заработало :) спасибо! веточку проштудировал - очень помогло!
11 и 12 это с ардуины посылаю. задается по условию и без разброса - точные значения :)
-
Вложений: 1
Re: Управление рулевыми кнопками при помощи Carduino.
Что-то я туплю. А как подключить кнопки если от кнопок идут 3 провода (2 управляющих провода и gnd)? схема во вложении
-
Re: Управление рулевыми кнопками при помощи Carduino.
Два входа ардуинки задействовать нужно.
-
Re: Управление рулевыми кнопками при помощи Carduino.
Если скажешь какие в схеме сопротивления то я тебе подскажу как запаралелить эти два выхода кнопок
-
Вложений: 1
Re: Управление рулевыми кнопками при помощи Carduino.
ок, спасибки, померюю тестером в выхи.
PS. всетаки полезно читать сервис мануал, все сопротивления на схеме во вложении
-
Re: Управление рулевыми кнопками при помощи Carduino.
Цитата:
Сообщение от
Chip
Если скажешь какие в схеме сопротивления то я тебе подскажу как запаралелить эти два выхода кнопок
а мы все ждем, ждем и ножкой так... землю буровим:)
-
Re: Управление рулевыми кнопками при помощи Carduino.
А картинку больше размером можно? А то нифига не видно что там на схеме подписано
-
Вложений: 1
Re: Управление рулевыми кнопками при помощи Carduino.
-
Re: Управление рулевыми кнопками при помощи Carduino.
резистором 220 ом соедени оба выхода
-
Re: Управление рулевыми кнопками при помощи Carduino.
спасибо, попробую, отпишусь
-
Re: Управление рулевыми кнопками при помощи Carduino.
Сегодня пробую вашу программу. Взял второй скетч из шапки, оттуда же HotKey. Драйвера скачал с офф сайта FTDI для Win7. Постоянно вылазит ошибка FT_Read. К компу кроме ардуины и мышки ничего не подключено. Может быть есть какие-нибудь решения? А так все нормально, пока ошибка не вылезет. Нажимаешь ОК, все снова работает. Да и скетч первый работает стабильнее, чем второй. На втором кнопки через раз определяются. Пробую на джойстике Sony. Подключил его так же как на схеме через 3,3 k.
-
Re: Управление рулевыми кнопками при помощи Carduino.
С проблемами с сопротивлениями разобрался, взял от куда нужно, с помощью [IVI] разобрался какое сопротивление даёт с андруины побывал разные скетчи только скетч Hamster заработал, но заботали только 2 кнопки а остальные по барабану.
Как Руслан сказал я сделал
//Serial.print(dt1,DEC);
//Serial.print(" ");
//Serial.println(dt2,DEC);
проверил какое сопротивление даёт какая кнопка записал в скетч, убрал // залил.
в стрееминге изменил порт и скорость порта на свою, сделал екзешник запускал и только кнопки CH-,CH+ работают.
Что делать? проверял сопротивления и погрешность вроде всё в норме, суммы сопротивлений не падают одна на другую.
Менее важные вопросы:
1. Руслан как можно подправить твой скетч что бы можно было назначать 2 действия к каждой кнопки.
2. У меня когда врубаю комп андруино не находит, только если выключит физически и включит обратно, попробовал его пустить через ХАБ находит но не всегда, пробывал MMPROG прошивать не помогает.
комп не входит в режым сна.
Я в скрипте не могу найти где записаны значения горячих клавиш?
Может у ЦФ они изменились так я хочу в ручную их задать только не могу понять где именно?
Спасибо за тех поддержку [IVI] за те 2 часа что я сидел в машине и он мучил мой комп с удалёным доступом.
-
Re: Управление рулевыми кнопками при помощи Carduino.
Цитата:
У меня когда врубаю комп андруино не находит, только если выключит физически и включит обратно, попробовал его пустить через ХАБ находит но не всегда, пробывал MMPROG прошивать не помогает.
комп не входит в режым сна.
У тебя какой Ардуино? какой версии?
Цитата:
вылазит ошибка FT_Read
Другой порт USB не пробовал?
-
Re: Управление рулевыми кнопками при помощи Carduino.
Андруино нано 3.0, да пробывал все порты даже те которые УСБ 3.0
-
Re: Управление рулевыми кнопками при помощи Carduino.
Андруино нано 3.0
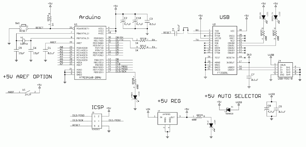
Так в оригинальной 3.0 версии ошибка, ножка TEST (26) микросхемы FTDI должна быть подключена на GND
Капни каплю олова на ножку 25 и 26
-
Re: Управление рулевыми кнопками при помощи Carduino.
Чип спасибо за инфу попробую, но не знаю как я там намутил что бы и часики мог настраивать заново всё делал и новые сопротивления получил соответственно, и всё заработало :)
Андруино через хаб на УСБ 3.0 начал себя вести луче покамест когда включаю комп находит его, но всё ровно замкну ножки 25 и 26 Я замкну джампером от харда :).
Остаётся актуальным пару вопросов.
Как мне изменить горячие клавишы под себя, и добавить 2 действие на каждую кнопку длинное и короткое нажатие?
Скетч у меня заработал от Hamsterа.
Как подправить скетч?
-
Re: Управление рулевыми кнопками при помощи Carduino.
Цитата:
Андруино через хаб на УСБ 3.0 начал себя вести луче покамест когда включаю комп находит его, но всё ровно замкну ножки 25 и 26 Я замкну джампером от харда
Какой джампер? Читай внимательно, я написал что ножки 25,26 микросхемы FTDI
-
Re: Управление рулевыми кнопками при помощи Carduino.
Чип ты меня не понял вот рисунки.
http://img858.imageshack.us/img858/2938/dsc01790.th.jpg
http://img864.imageshack.us/img864/9499/dsc01795.th.jpg
http://img859.imageshack.us/img859/5454/dsc01788.th.jpg
Вопрос по схеме я видел ножку тест что она возле GND но на самом андруине написано что это ножка D2.
Так точно нужно замкнуть ножки GND и D2?
-
Re: Управление рулевыми кнопками при помощи Carduino.
Ножка 25 TEST микросхемы FT232RL висит в воздухе и уж точно ни как не подключена на D2
Смотри схему Arduino Nano
http://www.compcar.ru/forum/attachme...1&d=1254951785
-
Re: Управление рулевыми кнопками при помощи Carduino.
Я и смотрел по этой схеме но где он на андруине не могу найти, можешь на рисунке который я сфоткал обозначить для особо одарённых?