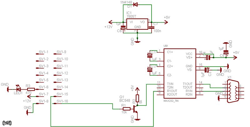
На соседнем форуме была тема про подключение MMI к компу через старые дата-кабели мобильных телефонов. Вот сама тема Меня интересует можно ли использовать для этих целей Arduino Nano v7, а точнее контактs rx(d0) и tx(d1) для чтения и отправления информации блока mmi?

