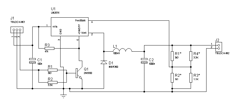
Детали лежали месяц и наконец сел и развел платку, LM2576-5.0 в TO220, дроссель на колечке из БП (27 мм диаметр), провод 1 мм2, столько, сколько вошло. Делал все в Протеусе, в архиве приложенном все есть. Делать решил не на фиксированный вариант ЛМ-ки, а на регулируемый... Вообщем вот что получилось. По два сопротивления в параллель, опять же для универсализации, одно из них выводное, другое SMD 0805, снизу платы. В качестве коннекторов предполагаю использовать клемные колодки 30x серии. Использовал вход шатдауна для отключения схемы, пока не придет сигнал на 3 вход первой колодки. В принципе эту часть можно исключить и просто закоротить 5 и 3 ногу ЛМ-ки. Если у вас будет фиксированная версия ЛМ, то нужно запаять перемычку вместо R2* или R3*. R1* или R4* нужны для аджастовой версии, для организации делителя обратной связи, при фиксированной МС их не распаиваем. R1 или R2 запаиваем 10-40 кОм. Подягивающий R3 40-50 кОм. Q1 любой NPN в TO92. Размеры платы 40*55 мм. Все уперлось только в дроссель
Девайс мною проверен, сегодня прикуплю клемнички, и можно будет пользовать.
Успехов!


. Делал все в Протеусе, в архиве приложенном все есть. Делать решил не на фиксированный вариант ЛМ-ки, а на регулируемый... Вообщем вот что получилось. По два сопротивления в параллель, опять же для универсализации, одно из них выводное, другое SMD 0805, снизу платы. В качестве коннекторов предполагаю использовать клемные колодки 30x серии. Использовал вход шатдауна для отключения схемы, пока не придет сигнал на 3 вход первой колодки. В принципе эту часть можно исключить и просто закоротить 5 и 3 ногу ЛМ-ки. Если у вас будет фиксированная версия ЛМ, то нужно запаять перемычку вместо R2* или R3*. R1* или R4* нужны для аджастовой версии, для организации делителя обратной связи, при фиксированной МС их не распаиваем. R1 или R2 запаиваем 10-40 кОм. Подягивающий R3 40-50 кОм. Q1 любой NPN в TO92. Размеры платы 40*55 мм. Все уперлось только в дроссель
Ответить с цитированием
