Страница 8 из 11 ПерваяПервая ... 234567891011 ПоследняяПоследняя
Показано с 71 по 80 из 106
  1. #71
    Администратор Аватар для Chip
    Регистрация
    08.06.2007
    Возраст
    56
    Сообщений
    13,381
    Вес репутации
    10

    По умолчанию Re: Универсальный USB девайс для использования совместно с CarPC

    Когда скачет это называется не стабиллизированое напряжение.
    У Ардуино стоит встроенный стабиллизатор
    Последний раз редактировалось Chip; 31.07.2009 в 21:37.

  2. #72
    Пользователь
    Регистрация
    17.03.2009
    Возраст
    40
    Сообщений
    45
    Вес репутации
    218

    По умолчанию Re: Универсальный USB девайс для использования совместно с CarPC

    Спасибо за ответ, именно это и хотел узнать

  3. #73
    Пользователь
    Регистрация
    17.03.2009
    Возраст
    40
    Сообщений
    45
    Вес репутации
    218

    По умолчанию Re: Универсальный USB девайс для использования совместно с CarPC

    Цитата Сообщение от Chip Посмотреть сообщение
    Можно написать код который будет открывать и закрывать нажатием одной кнопки с возможностью сохранения положения в память
    Я буду очень рад, если ты сможешь мне в этом помочь

  4. #74
    Администратор Аватар для Chip
    Регистрация
    08.06.2007
    Возраст
    56
    Сообщений
    13,381
    Вес репутации
    10

    По умолчанию Re: Универсальный USB девайс для использования совместно с CarPC

    Для тех кто хочет сделать устройство без соединения с компом по USB , можно взять чистый контроллер Atmega168 , вотнуть в панельку CArduino прошить, bootloader http://www.compcar.ru/forum/showthread.php?t=4675. После этого обычным способом с использованием Arduino Software залить любой нужный код, вынуть из панельки и использовать в своем проекте. При этом не нужен программатор и не потребуется знания архитектуры контроллер, а также не нужно использовать сложный язык программирования.

    На рисунке соответствие ножек к пинам Arduino

    Нажмите на изображение для увеличения. 

Название:	Atmega168.png 
Просмотров:	1340 
Размер:	21.0 Кб 
ID:	5387
    Последний раз редактировалось Chip; 13.08.2009 в 20:53.

  5. #75
    Пользователь
    Регистрация
    29.03.2009
    Сообщений
    40
    Вес репутации
    216

    По умолчанию Re: Универсальный USB девайс для использования совместно с CarPC

    народ подскажите, есть вопрос. можно ли ведь с помощью этого контроллера регулировать яркость подсветки лампы в LCD матрице?
    У меня PCM-700, там регулировка яркости подсветки вообще не предусмотрена.
    Насколько я знаю с какой-то ноги процессора сигнал с определенной частотой заводится просто на ключи. Я подумал а что если я буду этот сигнал сам генерировать через это устройство с нужной частотой и скважностью? хватит ли производительности, ведь аппаратного таймера нету тут? кроме этой задачи хочу использовать устройство еще и для контроллера питания.

    Пока получил контроллер просто балуюсь светодиоды зажигаю))) удобная штука.
    Последний раз редактировалось ancc; 23.09.2009 в 20:52.

  6. #76
    Администратор Аватар для Chip
    Регистрация
    08.06.2007
    Возраст
    56
    Сообщений
    13,381
    Вес репутации
    10

    По умолчанию Re: Универсальный USB девайс для использования совместно с CarPC

    Вот софтовый вариант http://www.compcar.ru/forum/showthread.php?t=4600
    И хардверный , только для светодиодов http://www.compcar.ru/forum/showthread.php?t=4690
    Все еще зависит от твоего инвертера

  7. #77
    Пользователь
    Регистрация
    29.03.2009
    Сообщений
    40
    Вес репутации
    216

    По умолчанию Re: Универсальный USB девайс для использования совместно с CarPC

    софтовый не походит полюбому, лампа все равно светит...

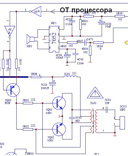
    ну у меня есть схема от pcm-700 только другой хардварной ревизии. Как у меня я не знаю точно, но вроде похожим образом сделано. Там с ноги проца сигнал идет через два инвертера логических и тупо на ключи попадает.
    Я думаю что если вместо сигнала от проца я подам туда сигнал с контроллера, то можно попробовать управлять яркостью. Только я хз, частотой управлять или скважностью...или тем и другим вместе.

    Попробовать не могу к сожалению на реальном железе, монитор встроен намертво в машину и вынимать его неохота просто чтобы проверить.
    Миниатюры Миниатюры Нажмите на изображение для увеличения. 

Название:	inv.JPG 
Просмотров:	539 
Размер:	41.3 Кб 
ID:	5847  

  8. #78
    Пользователь
    Регистрация
    29.03.2009
    Сообщений
    40
    Вес репутации
    216

    По умолчанию Re: Универсальный USB девайс для использования совместно с CarPC

    и еще. как я понял эту штуку ведь нельзя постоянно к бортсети держать подключенной? жрет она ведь немного, кстати сколько жрет когда ниче не делает? но тем не менее лишнее потребление ни к чему, когда машина неиспользуется и на сигналке стоит.

  9. #79
    Администратор Аватар для Chip
    Регистрация
    08.06.2007
    Возраст
    56
    Сообщений
    13,381
    Вес репутации
    10

    По умолчанию

    софтовый не походит полюбому, лампа все равно светит..
    А ты демо версию попробуй , у меня на столько сильно снижает яркость что я даже ограничительный порог сделал

    Цитата Сообщение от ancc Посмотреть сообщение
    и еще. как я понял эту штуку ведь нельзя постоянно к бортсети держать подключенной? жрет она ведь немного, кстати сколько жрет когда ниче не делает? но тем не менее лишнее потребление ни к чему, когда машина неиспользуется и на сигналке стоит.
    Потребление у данного девайса очень маленькое, моргающий светодиод на сигналке больше потребляет .

    Цитата Сообщение от ancc Посмотреть сообщение
    с
    Я думаю что если вместо сигнала от проца я подам туда сигнал с контроллера, то можно попробовать управлять яркостью. Только я хз, частотой управлять или скважностью...или тем и другим вместе.

    Попробовать не могу к сожалению на реальном железе, монитор встроен намертво в машину и вынимать его неохота просто чтобы проверить.
    В эту часть схемы лучше не влазить , там фиксированая частота идет и яркость скорее всего изменяется скважностью.
    Последний раз редактировалось Chip; 23.09.2009 в 22:32.

  10. #80
    Пользователь
    Регистрация
    29.03.2009
    Сообщений
    40
    Вес репутации
    216

    По умолчанию Re: Универсальный USB девайс для использования совместно с CarPC

    ну если частота фиксированная, то вроде можно сгенерировать программно сигнал такой же частоты, но с разной скважностью, с относительной точностью?

    Есть конечно самый простой вариант, поставить инвертер подсветки от бука...

Страница 8 из 11 ПерваяПервая ... 234567891011 ПоследняяПоследняя

Информация о теме

Пользователи, просматривающие эту тему

Эту тему просматривают: 4 (пользователей: 0 , гостей: 4)

Метки этой темы

Ваши права

  • Вы не можете создавать новые темы
  • Вы не можете отвечать в темах
  • Вы не можете прикреплять вложения
  • Вы не можете редактировать свои сообщения
  •