Страница 2 из 3 ПерваяПервая 123 ПоследняяПоследняя
Показано с 11 по 20 из 26
  1. #11
    Пользователь Аватар для Athlon
    Регистрация
    18.05.2008
    Возраст
    39
    Сообщений
    51
    Вес репутации
    232

    По умолчанию Re: Простой 4-х канальный усилитель 4 x 45W

    Цитата Сообщение от XsanderS
    наткнулся на недорогой и очень даже не плохой усилок. 600 w 4 отдельных входа и выхода, с филтром низ частот и подстройкой звука на фронт и задние колонки! неплохая алтернатива очень удобен изза размеров ДхШхВ 102 х 78 х 31

    он без преобразователя напряжения наверняка, потому слабоват

  2. #12
    Модератор Аватар для XsanderS
    Регистрация
    05.05.2008
    Возраст
    43
    Сообщений
    829
    Вес репутации
    415

    По умолчанию Re: Простой 4-х канальный усилитель 4 x 45W

    Слабоват для сабуфера, но не для штатной аудио развязки! 4х150 w играет идеально.
    хороший модем должен качать пиво!
    Мой проект

  3. #13
    Пользователь
    Регистрация
    28.05.2008
    Возраст
    44
    Сообщений
    63
    Вес репутации
    234

    По умолчанию Re: Простой 4-х канальный усилитель 4 x 45W

    А вы уверены что такой корпус может рассеять 600 ватт???? Это конфорка натуральная.

    По-моему это обычный усил 4х50 или около того.
    Или 5х150, но это кратковременная мощность.

  4. #14
    Модератор Аватар для XsanderS
    Регистрация
    05.05.2008
    Возраст
    43
    Сообщений
    829
    Вес репутации
    415

    По умолчанию Re: Простой 4-х канальный усилитель 4 x 45W

    Цитата Сообщение от woody
    А вы уверены что такой корпус может рассеять 600 ватт???? Это конфорка натуральная.

    По-моему это обычный усил 4х50 или около того.
    Или 5х150, но это кратковременная мощность.
    Да не спорю 600 он не выдает и грееться, но для безголовного (без магнитолы) проэкта идеальный вареант. поместить в корпус из оргстекла и поставить по торцам два вентилятора на вдув и выдув!
    хороший модем должен качать пиво!
    Мой проект

  5. #15
    Новичок
    Регистрация
    15.10.2008
    Сообщений
    12
    Вес репутации
    219

    По умолчанию Re: Простой 4-х канальный усилитель 4 x 45W

    Цитата Сообщение от Chip
    Необходимо устанавливать на теплоотводящий радиатор площадью не менее 400 кв.см

    Технические характеристики.
    Напряжение питания: 6...18 В

    TDA7386-4x45 Вт
    Не могли бы Вы ответить на некоторые вопросы по этому усилителю. Я его собрал и опробовал в кратковременном режиме. Все замечательно. Подключал к компьютерному БП на 12В. Но судя по даташиту при таком напряжении его выходная мощьность падает до 20Вт на канал. Жалко. Вот думаю чем его запитать. Мож кто подкинет схему. Желатьно такую же простую как сам усь. Я вот смотрел на схему радиокота на mc34063 вот подобную бы, но step up.

    И еще можете скинуть фотку радиатора. А то мне сложно оценить сколько это 400 кв.мм.

    Кстати, для тех кто будет собирать самостоятельно. Ножки управления (Stand-by (4) и Mute (22)) нужно закорачивать на питание или делать выключатели как в даташите. Иначе он будет молчать как рыба.
    Последний раз редактировалось gep2005; 15.10.2008 в 11:54.

  6. #16
    Администратор Аватар для Chip
    Регистрация
    08.06.2007
    Возраст
    56
    Сообщений
    13,381
    Вес репутации
    10

    По умолчанию Re: Простой 4-х канальный усилитель 4 x 45W

    Как правило такие усилители стоят вомногих магнитолах, прикидывай сам по теплоотводу орентируясь на магнитолы.
    Преобразователь нужен достаточно мощный . Учитывай выходную мощьность и еще запас нужен

  7. #17
    Новичок
    Регистрация
    15.10.2008
    Сообщений
    12
    Вес репутации
    219

    По умолчанию Re: Простой 4-х канальный усилитель 4 x 45W

    Цитата Сообщение от Chip
    Как правило такие усилители стоят вомногих магнитолах, прикидывай сам по теплоотводу орентируясь на магнитолы.
    Примерно прикинул. Спасбо.
    Цитата Сообщение от Chip
    Преобразователь нужен достаточно мощный . Учитывай выходную мощьность и еще запас нужен
    Ну я так понимаю, что 4*45=180Вт плюс запас. Т.е. где-то 200Вт. Правильно?
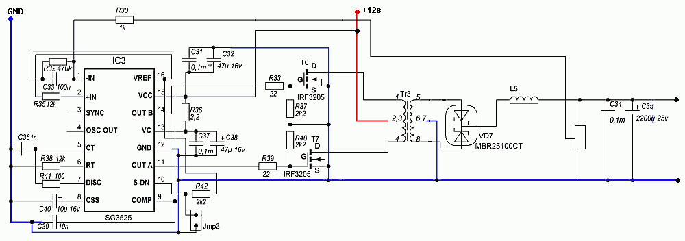
    А схемка есть? Можно конечно и просто по схемке из даташита на mc34063 со внешним ключем, но как я понимаю это не оптимально. Если сравнивать отзывы на типовую схему со внешним ключем Step down и схему Радиокота, то в типовой транзистор сильнее грееться. У радиокота вольтдобавка для быстрого открытия ключевого транзистора, следовательно КПД выше. Но вот как применить принципы из схемы радиокота для варианта step up - тут я зависаю.

  8. #18
    Администратор Аватар для Chip
    Регистрация
    08.06.2007
    Возраст
    56
    Сообщений
    13,381
    Вес репутации
    10

    По умолчанию Re: Простой 4-х канальный усилитель 4 x 45W

    Схема на на mc34063 не подойдет , с этой схемой большого тока не получишь и КПД у нее не очень большой.
    Проще купить преобразователь автомобильный с 12в на 220в и немного его переделать.
    Или придется паять самомо.
    Вот выдернул кусок 12 вольтовой части со схемы самоделкина.
    Миниатюры Миниатюры Нажмите на изображение для увеличения. 

Название:	preobp.png 
Просмотров:	1077 
Размер:	12.8 Кб 
ID:	1825  

  9. #19
    Новичок
    Регистрация
    15.10.2008
    Сообщений
    12
    Вес репутации
    219

    По умолчанию Re: Простой 4-х канальный усилитель 4 x 45W

    Спасибо! Пошел искать такую микруху.

  10. #20
    Новичок
    Регистрация
    02.04.2008
    Возраст
    42
    Сообщений
    18
    Вес репутации
    226

    По умолчанию Re: Простой 4-х канальный усилитель 4 x 45W

    XotS, какой радиатор использовал?

Страница 2 из 3 ПерваяПервая 123 ПоследняяПоследняя

Информация о теме

Пользователи, просматривающие эту тему

Эту тему просматривают: 1 (пользователей: 0 , гостей: 1)

Ваши права

  • Вы не можете создавать новые темы
  • Вы не можете отвечать в темах
  • Вы не можете прикреплять вложения
  • Вы не можете редактировать свои сообщения
  •