Показано с 1 по 7 из 7
  1. #1
    Продвинутый
    Регистрация
    28.11.2010
    Возраст
    61
    Сообщений
    241
    Вес репутации
    238

    Вопрос Голос из Carduino

    Кто пробовал прицепить внешнюю память и воспроизводить из нее ранее записанные звуковые файлы?

  2. #2
    Администратор Аватар для Chip
    Регистрация
    08.06.2007
    Возраст
    56
    Сообщений
    13,381
    Вес репутации
    10

    По умолчанию Re: Голос из Carduino

    Можно использовать микросхему памяти AT26xxx
    Воспроизводить из внутренней памяти можно вот так http://www.compcar.ru/forum/showthread.php?t=5117

  3. #3
    Продвинутый
    Регистрация
    28.11.2010
    Возраст
    61
    Сообщений
    241
    Вес репутации
    238

    По умолчанию Re: Голос из Carduino

    Цитата Сообщение от Chip Посмотреть сообщение
    Можно использовать микросхему памяти AT26xxx
    А случаем нет подобного примера c AT26xxx?

    Правда мне кажется проще было бы с SD карточкой и использовать SD Library. Там совсем другие объемы и сразу с компа залил, хоть Пушкиным, хоть "по фене", даже гоблиновским можно, ну а для блондинок - отдельная карточка, розовая.
    Последний раз редактировалось Mastar; 19.07.2011 в 16:05.

  4. #4
    Продвинутый
    Регистрация
    28.11.2010
    Возраст
    61
    Сообщений
    241
    Вес репутации
    238

    По умолчанию Re: Голос из Carduino

    Нашел у себя в хламе плату цифрового магнитофона на К1845ВТ1 (ISD2560), теперь попробую в разные участки памяти записать 16 разных сообщений и попробую выборочно воспроизвести.

  5. #5
    Новичок
    Регистрация
    20.06.2011
    Сообщений
    9
    Вес репутации
    184

    По умолчанию Re: Голос из Carduino

    Интересно, бывают ли mp3 плееры, которыми можно было управлять с кабеля (например по аналогии с gsm модемами - AT командами)?
    Если такие плееры есть - то можно построить схему с голосовым дублированием команд....

  6. #6
    Продвинутый
    Регистрация
    28.11.2010
    Возраст
    61
    Сообщений
    241
    Вес репутации
    238

    По умолчанию Re: Голос из Carduino

    Вот наткнулся на готовый MP3 плеер

    Supply Voltage:5V
    Current:1000mA
    CPU:Atmega 328P
    MP3 Chip:VS1003
    Interface:I2C/UART
    UART:19200/8/N/1 (TTL level)
    I2C Address:0x35
    Output Power:2x3W
    Support Media:MP3,WAV,MIDI
    Support Meida Card: 1 GB Micro Card
    Support command: Pause/Next Sound/Previoud Sound/Play Sound/ Volume Control
    Последний раз редактировалось Mastar; 01.12.2011 в 13:39.
    Мои проекты - Катер для рыбалки

  7. #7
    Администратор Аватар для Chip
    Регистрация
    08.06.2007
    Возраст
    56
    Сообщений
    13,381
    Вес репутации
    10

    По умолчанию Re: Голос из Carduino

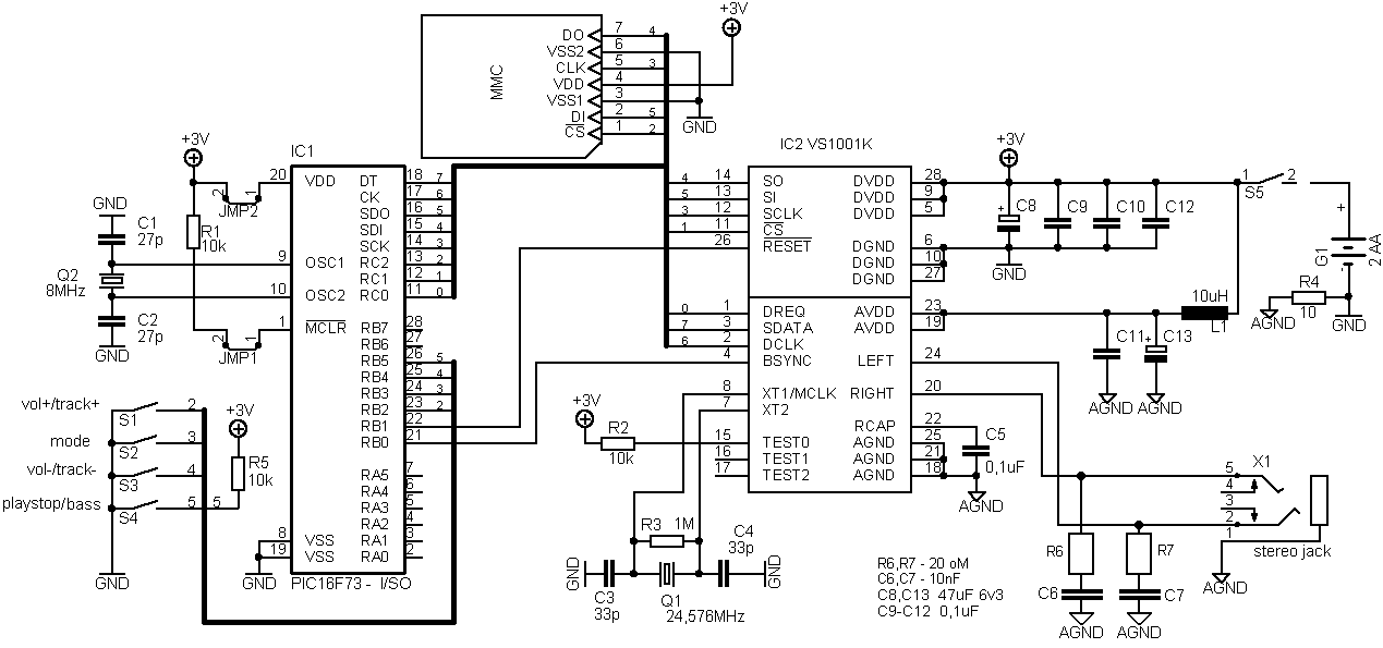
    можно сделать MP3 проигрыватель на VLSI1001
    Миниатюры Миниатюры Нажмите на изображение для увеличения. 

Название:	schem_r3.gif 
Просмотров:	1490 
Размер:	22.7 Кб 
ID:	13499  

Информация о теме

Пользователи, просматривающие эту тему

Эту тему просматривают: 1 (пользователей: 0 , гостей: 1)

Ваши права

  • Вы не можете создавать новые темы
  • Вы не можете отвечать в темах
  • Вы не можете прикреплять вложения
  • Вы не можете редактировать свои сообщения
  •