Update от 28.02.2013
Версия контроллера 0.1
Последняя поправленная прошивка тут : http://compcar.ru/forum/attachment.p...6&d=1358431134
Также существует версия 0.2 - Ссылка тут
P.S. Мой программатор у меня до сих пор лежит в коробке , так что если кому нужно зашить Pic в Москве обращайтесь.
Итак начнем :
"Контроллер включения - выключения это просто , или сделаем нашу жизнь удобней ."
Я пишу данную статью за тем , чтобы другие люди могли создавать сложные устройства и пользоваться ими без особых проблем . Ну и потом что бы я сам , по голой инструкции , через несколько лет , смог повторить данную конструкцию.
Данный контроллер абсолютно работоспособен , прост в изготовлении и надёжен. Автор контроллера xDriver ( compcar.ru ) . Огромное ему человеческое спасибо за то , что он нашел время и возможность создать данное изделие и вынести его в массы.
1) Алгоритм работы:
При появлении АСС подается питание на компьютер и после задержки 5 секунд нажимается кнопка ВКЛ/ВЫКЛ компьютера.
Если компьютер включается и с него приходит 12 вольт , то еще через 30 секунд включается управление дополнительными устройствами, иначе кнопка нажимается каждые 5 секунд до бесконечности , а точнее до пропадания АСС или появлении 12 вольт с компьютера.
Если компьютер выключили программно (пропало 12 вольт) ,то снимается
питание с дополнительных устройств и питание выключается полностью.
Для очередного запуска должно пропасть/появится АСС.
При пропадании АСС контроллер ждет 5 секунд . Если не появилось АСС
нажимается кнопка ВКЛ/ВЫКЛ компьютера , выключается управление дополнительными устройствами , и если в течении 120 секунд компьютер не снял питание (По каким то причинам сам не выключился) происходит полное отключение компьютера.
Нормальная работа при напряжении от 10,9в до 14,8в, если напряжение выходит за данный предел то контроллер не включится или корректно выключится.Если не требуется контролировать 12 вольт с компьютера, вывод надо повесить на +12V питания контролера , при этом включение анологичное, а выключение с задержкой 60 сек.
2) Схема контроллера:
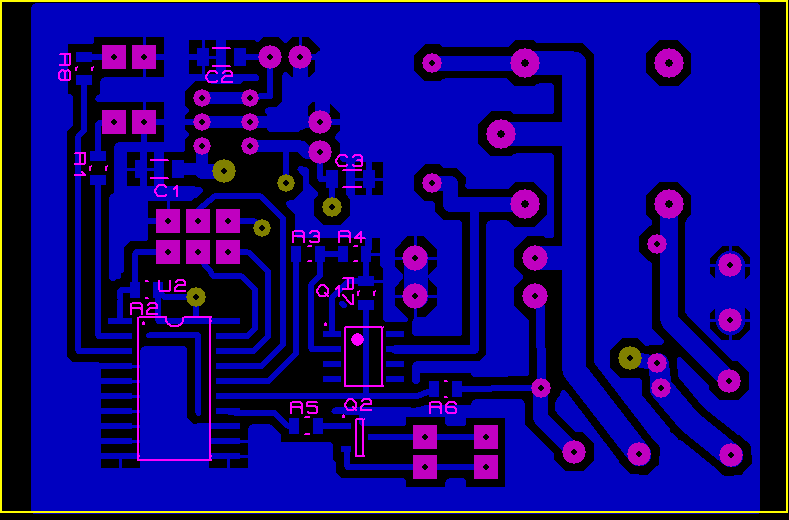
3) Расположение элементов на печатной плате , со стороны деталей :
4) Печатная плата в формате Sprint Layout 5 для изготовления по лазерно-утюжной технологии. Печатать зеркально :
СКАЧАТЬ плату в формате Sprint Layout 5
5) Описание компонентов контроллера:
а) Микроконтроллер pic12f675 - Скачать
б) Стабилизатор напряжения 7805 - Скачать
в) Стабилизатор напряжения 78l05 - Скачать
г) Оптопара TLP721F - Скачать
д) Цоколевка транзисторов КТ815
е) Обозначение транзисторов на принципиальных схемах .
6) Список деталей контроллера
01) Микроконтроллер PIC12F675 - 1шт
02) Стабилизатор напряжения 78L05 - 2шт
03) Стабилизатор напряжения 7805 - 1шт
04) Реле автомобильное 12в - 1шт
05) Оптопара TLP721 - 1шт
06) Диод 1N4001 - 2шт
07) Транзистор КТ815 (А-Г) - 2шт
08) Резистор 3ком 0.25W - 2шт
09) Резистор 1ком 0.25W - 3шт
10) Резистор 100 ом 0.25W - 1шт
11) Конденсатор неполярный 0.1uf 25v - 2шт
12) Конденсатор полярный 100uf 25v - 2шт
13) Конденсатор полярный 1000uf 25v - 2шт
14) Гетинакс фольгированный 45X70 - 1шт
15) Хлористое железо - 1шт
7) Прошивки контроллера
a) Стандартная прошивка с задержкой нажатия клавиши включения в 5 сек. ( Для инжекторных двигателей ) - Скачать
б) Прошивка с задержкой 10 сек ( Для двигателей с карбюратором ) - Скачать
в) Тоже самое , но с задержкой 15 сек ( Карбюратор зимой ) - Скачать
г) Задержка 20 сек ( Это дизель ) - Скачать
д) То же самое , но 25 сек ( Дизель зимой ) - Скачать
e) 30 сек - для убитых класик и зубил ( Давай заводись зараза такая , трах тебя табидох ) Скачать
8) Фотографии готового изделия :
9) Программатор pic
Итак дорогие мои друзья : Мы скачали все файлы , купили детали , протравили платы , собрали конструкцию , но включать ее еще рано.У нас остается один интереснейший момент - программирование самого контроллера . Для неискушенного и неподготовленного пользователя эта задача может стать неподъемной . В интернете полно схем различных программаторов и через полчаса голова начинает кружится от их обилия.
Как же быть в данной ситуации ??? Ну начнем с того , что простые программаторы нам не подходят , с ними в дальнейшем может быть много проблем . Остановимся на том , что нам нужен нормальный программатор с преоброзованием уровней TTL ( MAX232 ). Яркий пример такого недорого и качественного программатора являетя EXTRAPIC .
Заказать его можно тут http://5v.ru/extrapic.htm ( Ни разу ,не реклама ). Я покупал его именно тут и остался очень доволен качеством изделия. Цена вопроса - 750 рублей программатор + 50 рублей шнур + 180 рублей блок питания . По соотношению ЦЕНА\КАЧЕСТВО меня это более чем устраивает . Для тех людей которые все таки решат собрать его самостоятельно у меня тоже все есть - Скачать . Но у меня к вам сразу будет убедительная просьба не задавать по поводу этого программатора вопросы . Это факультатив . Нашел эту схему в сети . По схеме все правильно и логично , но сам я его не собирал . Итак идем далее : программатор купили/собрали - что дальше ??? Дальше нам понадобится софт для программирования - рекомендую всем WinPIC800.
Качать нужно с сайта производителя - Скачать
Последовательность действий простая:
а) Устанавливаем WinPic
б) В настройках выбираем JDM Programmer и выставляем нужный com порт.
в) Выбираем наш pic
г) Нажимаем открыть файл и выбираем нужную нам прошивку.
д) Жмакаем на кнопку прошивка и немного ждем.
е) Перетыкаем pic из программатора в контроллер включения.
ж) Вуаля - наш контроллер готов.
Желаю всем удачи в таком непростом деле как постижение радиоэлектроники.
С уважением
Ваш маньяк , с большой буквы.















Ответить с цитированием