Страница 17 из 35 ПерваяПервая ... 71112131415161718192021222327 ... ПоследняяПоследняя
Показано с 161 по 170 из 346
  1. #161
    Новичок
    Регистрация
    01.07.2009
    Сообщений
    13
    Вес репутации
    208

    По умолчанию Re: AVC-Lan адаптер на Carduino

    Цитата Сообщение от (vS) Посмотреть сообщение
    это только телек или ДВД сниферить
    DVD, на сколько я понимаю.

  2. #162
    Местный
    Регистрация
    01.09.2009
    Возраст
    42
    Сообщений
    110
    Вес репутации
    226

    По умолчанию Re: AVC-Lan адаптер на Carduino

    Добрый вечер
    На предидущий вопрос молчек, так что спрошу еще раз немного по другому =)
    Мне нужна активация балансного входа (сд чейнджера) подойдет ли мне плата //#define AVCLAN_RESISTOR с прошивкой для ардунио AVCLan_sheild3.rar ?
    Моя голова Matsushita 86120
    выглядит вот так

  3. #163
    Местный
    Регистрация
    01.09.2009
    Возраст
    42
    Сообщений
    110
    Вес репутации
    226

    По умолчанию Re: AVC-Lan адаптер на Carduino

    Я так понял что никто не пробовал сборку 4. AVCLAN_RESISTOR
    Плата на базе arduino и драйвера на 4х резисторах.
    А то я весь в раздумиях заказывать ардуньку...

  4. #164
    Гуру Аватар для St@rz
    Регистрация
    20.06.2008
    Возраст
    51
    Сообщений
    2,293
    Вес репутации
    883

    По умолчанию Re: AVC-Lan адаптер на Carduino

    Я думаю что тебе нужна схема с проводом управления включением AZ-FM.

  5. #165
    Местный
    Регистрация
    01.09.2009
    Возраст
    42
    Сообщений
    110
    Вес репутации
    226

    По умолчанию Re: AVC-Lan адаптер на Carduino

    Цитата Сообщение от St@rz Посмотреть сообщение
    Я думаю что тебе нужна схема с проводом управления включением AZ-FM.
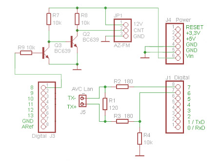
    А если так подключится?

    PS Кстати и есть разница между просто ардунькой и Arduino Nano и пойдет ли последняя для этих дел.
    Миниатюры Миниатюры Нажмите на изображение для увеличения. 

Название:	123.jpg 
Просмотров:	1921 
Размер:	50.6 Кб 
ID:	10173  

  6. #166
    Местный
    Регистрация
    04.06.2008
    Сообщений
    120
    Вес репутации
    413

    По умолчанию Re: AVC-Lan адаптер на Carduino

    Схему и драйвер для AVCLAN_RESISTOR никто не проверял, нет уверенности, что они рабочие. Если есть возможность отладить схему, подправить драйвер для данной схемы, то можно ее собрать и поделиться результатами с общественностью.
    Можно воспользоваться проверенным решением на AVCLAN_PCA82C250.
    Т.к. особого обмена информацией с компьютером не предпологается - можно попробовать сэкономить и сделать просто плату AVCLan-mini на базе ATMega8/168 - получится раза в 2-3 дешевле.
    Ардуино нано тоже пойдет, только придется плату заново развести.

  7. #167
    Местный
    Регистрация
    01.09.2009
    Возраст
    42
    Сообщений
    110
    Вес репутации
    226

    По умолчанию Re: AVC-Lan адаптер на Carduino

    Цитата Сообщение от ak1976 Посмотреть сообщение
    Схему и драйвер для AVCLAN_RESISTOR никто не проверял, нет уверенности, что они рабочие. Если есть возможность отладить схему, подправить драйвер для данной схемы, то можно ее собрать и поделиться результатами с общественностью.
    Можно воспользоваться проверенным решением на AVCLAN_PCA82C250.
    Т.к. особого обмена информацией с компьютером не предпологается - можно попробовать сэкономить и сделать просто плату AVCLan-mini на базе ATMega8/168 - получится раза в 2-3 дешевле.
    Ардуино нано тоже пойдет, только придется плату заново развести.
    Наверное остановлючь на AVCLan-mini, одно пока не понял он может работать автономно? тоесть всегда эмулировать чейнджер без подключения AVCLan-mini к ком порту ну и активировать az-fm!

  8. #168
    Продвинутый
    Регистрация
    23.02.2009
    Сообщений
    352
    Вес репутации
    280

    По умолчанию Re: AVC-Lan адаптер на Carduino

    может.

  9. #169
    Местный
    Регистрация
    01.09.2009
    Возраст
    42
    Сообщений
    110
    Вес репутации
    226

    По умолчанию Re: AVC-Lan адаптер на Carduino

    Цитата Сообщение от ak1976 Посмотреть сообщение
    Т.к. особого обмена информацией с компьютером не предпологается - можно попробовать сэкономить и сделать просто плату AVCLan-mini на базе ATMega8/168 - получится раза в 2-3 дешевле.
    У меня завалялась ATMega162 на ней реально собрать AVCLan-mini ? сразу скажу программить неумею!
    Последний раз редактировалось bagz; 01.11.2010 в 13:18.

  10. #170
    Местный
    Регистрация
    04.06.2008
    Сообщений
    120
    Вес репутации
    413

    По умолчанию Re: AVC-Lan адаптер на Carduino

    AVCLan-mini может работать абсолютно автономно, без подключения к компьютеру.
    Без программирования собрать AVCLan-mini на ATMega162 не реально.

Страница 17 из 35 ПерваяПервая ... 71112131415161718192021222327 ... ПоследняяПоследняя

Информация о теме

Пользователи, просматривающие эту тему

Эту тему просматривают: 58 (пользователей: 0 , гостей: 58)

Ваши права

  • Вы не можете создавать новые темы
  • Вы не можете отвечать в темах
  • Вы не можете прикреплять вложения
  • Вы не можете редактировать свои сообщения
  •