Страница 5 из 35 ПерваяПервая 123456789101115 ... ПоследняяПоследняя
Показано с 41 по 50 из 346
  1. #41
    Гуру Аватар для ashu
    Регистрация
    29.01.2008
    Возраст
    53
    Сообщений
    1,161
    Вес репутации
    595

    По умолчанию Re: AVC-Lan адаптер на Carduino

    +1! Заинтриговал и убежал... И что теперь делать? Придётся ждать
    С уважением, Алексей
    Мой Prius NHW11

  2. #42
    Администратор Аватар для Chip
    Регистрация
    08.06.2007
    Возраст
    56
    Сообщений
    13,381
    Вес репутации
    10

    По умолчанию Re: AVC-Lan адаптер на Carduino

    Тоже очень интересно

  3. #43
    Местный
    Регистрация
    04.06.2008
    Сообщений
    120
    Вес репутации
    410

    По умолчанию Re: AVC-Lan адаптер на Carduino

    Продолжаем разговор...
    В итоге я нашел 3 ошибки.
    1. В прошлый раз с новой схемой драйвера у меня периодически зависал контроллер, происходило это потому, что в режиме передачи 1 вывод ST485 переходит в Z состояние, при этом на входе Arduino состояние не определено. Включил режим входа Arduino через подтягивающий резистор. Т.е. теперь там всегда 1 пока ST485 не выставит на нем 0.

    Вчера в очередной раз взял осциллограф попользоваться и нашел еще две ошибки:
    2. При этой схеме выходной сигнал инвертируется. Поправил в прошивке.
    3. Ну и еще поменял чтение сигнала ACK от головы. После передачи части сообщения нужно принять от головы подтверждение, что она все приняла правильно. Делается это следующим образом в шину выставляется 1 длительностью 20 мкс, потом ставиться 0 и слушается шина, если голова приняла все правильно, она удерживает 1 в шине еще 12 мкс. Вот как это выглядит в живую:
    Нажмите на изображение для увеличения. 

Название:	SCRN0005.PNG 
Просмотров:	3250 
Размер:	9.1 Кб 
ID:	6016
    Уровни 1 у драйвера и головы разные, поэтому хорошо видно этот переход. Так вот я ставил 0 освобождал шину и сразу проверял наличие 1. Похоже, что ST485 не сразу на выводе 1 уровень выставляет при переключении, поэтому были ошибки. Теперь я ставлю в шину 0, переключаю драйвер на чтение, жду 1 мк и только после этого проверяю наличие 1.

    После всех этих правок удалось передать сообщение голове. Итоговая схема выглядит так:
    Нажмите на изображение для увеличения. 

Название:	shema1.png 
Просмотров:	3755 
Размер:	9.2 Кб 
ID:	6017
    стабилитроны остались после экспериментов, наверное и без них будет работать. Уровень 0 в шине от драйвера теперь практически 0 В. Уровень 1 около 400 мВ (точнее разница сигналов TX+/-), что больше чем у головы, но все работает. Точного значения R6 сейчас не скажу, у меня там стоит подстроечный резистор на 5 кОм. Пытался им понизить уровень 1. Сколько в итоге получилось сегодня померю.

    На днях проверю работу драйвера на всех доступных мне головах. Соберу новую схему на нормальной плате (на эту уже смотреть страшно, один подстроечники, перемычки, разрезанные дорожки). Ну и начну писать прошивку дальше. Для начала эмуляцию CD-ченджера.

  4. #44
    Администратор Аватар для Chip
    Регистрация
    08.06.2007
    Возраст
    56
    Сообщений
    13,381
    Вес репутации
    10

    По умолчанию Re: AVC-Lan адаптер на Carduino

    Отлично !!!

  5. #45
    Местный Аватар для il74
    Регистрация
    19.03.2009
    Возраст
    51
    Сообщений
    155
    Вес репутации
    248

    По умолчанию Re: AVC-Lan адаптер на Carduino

    Цитата Сообщение от ak1976 Посмотреть сообщение
    Продолжаем разговор...

    На днях проверю работу драйвера на всех доступных мне головах. Соберу новую схему на нормальной плате (на эту уже смотреть страшно, один подстроечники, перемычки, разрезанные дорожки). Ну и начну писать прошивку дальше. Для начала эмуляцию CD-ченджера.
    а когда же продолжение
    TOYOTA Corolla 2007 мой проект

  6. #46
    Местный
    Регистрация
    04.06.2008
    Сообщений
    120
    Вес репутации
    410

    По умолчанию Re: AVC-Lan адаптер на Carduino

    Рассказываю по порядку. Развел я и собрал новую схему, но она не заработала. Прием был неустойчивый и отправка не работала. Этот факт сильно уменьшил мой энтузиазм. Интересно, что мой друг собрал такую же схему. У него на приусе прием работал нормально, а отправка тоже не работала. В общем как-то не очень с повторяемостью результатов получилось. Мы даже начали думать над другим вариантом схемы. Разобрали вот такой адаптер CD чейнджера JVC для toyota. Он тоже эмулирует чейнджер для тойоты. Но там оказался драйвер на микросхеме HA12187, которую не достать в России. Пытались опять сопротивление резисторов подбирать, много чего было. Итог таков: вчера мне принесли осциллограф (как все-таки удобнее работать с хорошим инструментом) и получилось запустить схему. Я выкинул из схемы стабилитроны и сразу наладился прием сообщений. Потом увеличил пороговое время, по которому определяется 0 пришел или 1. Оказалось что 1 приходят немного шире, чем описано в документации. Точнее шире получается за счет фронтов сигнала.
    Забыл дома файлики с итоговой схемой. Вечером выложу схему и прошивку.
    Никто повторить ее не хочет? Чтобы протестировать работу драйвера и уже дальше заниматься прошивкой.

    P.S. Сняли лог с приуса, можно будет пробовать сделать эмуляцию навигации.

  7. #47
    Администратор Аватар для Chip
    Регистрация
    08.06.2007
    Возраст
    56
    Сообщений
    13,381
    Вес репутации
    10

    По умолчанию Re: AVC-Lan адаптер на Carduino

    Про стабилитроны писал в самом начале
    Ибо в аналоговой цепи они как генератор шума будут
    Последний раз редактировалось Chip; 27.11.2009 в 12:24.

  8. #48
    Местный
    Регистрация
    04.06.2008
    Сообщений
    120
    Вес репутации
    410

    По умолчанию Re: AVC-Lan адаптер на Carduino

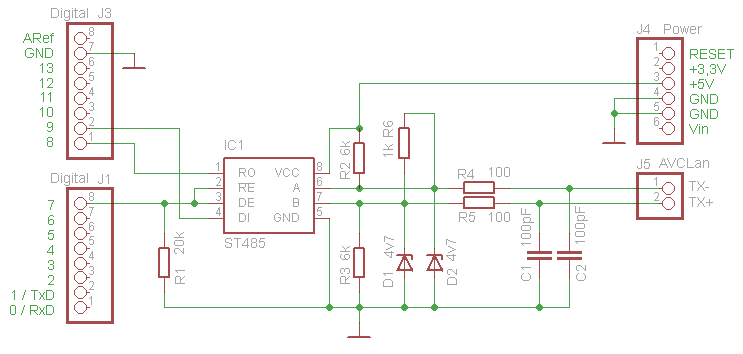
    Да писал, но и с ними вроде работало в прошлый раз. Кстати, в схеме адаптер CD чейнджера JVC для toyota, для защиты от повышенного напряжения, используется не стабилитроны, а по два диода на каждый канал подключенные на землю и +5В.

    Итак как и обещал выкладываю схему.
    Нажмите на изображение для увеличения. 

Название:	shem1_1.png 
Просмотров:	40832 
Размер:	10.3 Кб 
ID:	6664
    В схему добавлен ключ для управления AZ-FM
    Вот схема и разведенная печатная плата в формате Eagle
    shema.rar
    Прошивка
    AVCLan_sheild.rar
    Прошивку распаковываем в каталог arduino-0016. Если до уже были какие-то версии прошивки нужно удалить объектные файлы
    C:\arduino-0016\hardware\libraries\AVCLanDrv\AVCLanDrv.o
    C:\arduino-0016\hardware\libraries\BuffSerial\BuffSerial.o

    Проверить работу можно любым терминалом, подключившись к com-порту на скорости 250000. Я использую для этого putty
    Данную схему уже можно использовать как драйвер тачскрина, кнопок на голове и на руле.
    для этого устанавливаем и настраиваем драйвер
    avclan-mini-driver.rar
    Подробности по настройке драйвера, а так же программа калибровки тачскрина здесь
    В новой версии добавлена возможность писать лог сообщений от головы.

    Для теста отправки сообщения голове в терминале жмем кнопку S (в верхнем регистре).
    Может кто-нибудь собрать схему и проверить ее работу, чтобы со спокойной совестью двигаться дальше.
    Последний раз редактировалось ak1976; 27.11.2009 в 17:42.

  9. #49
    Местный
    Регистрация
    04.06.2008
    Сообщений
    120
    Вес репутации
    410

    По умолчанию Re: AVC-Lan адаптер на Carduino

    Выкладываю лог с приуса 11 и подлюченной навигацией. Так же на нем есть адаптер JVC - Toyota. Так что эмуляцию чейнджера можно тоже посмотреть
    avclan.rar

  10. #50
    Новичок
    Регистрация
    08.01.2010
    Сообщений
    6
    Вес репутации
    198

    По умолчанию Re: AVC-Lan адаптер на Carduino

    Здравствуйте!
    Парни! Огромное спасибо за Ваши наработки!
    Приобрел carduino nano - пытаюсь собрать приведенную схему - не могу разобраться какие разъемы задействованы на carduino (
    зеленым цветом на рисунке (Digital J3) 8,9,10,11 это D8 D9 D10 D11 на плате???
    и А5-А4 (J4 Power) - замыкаем на массу?

    Для того чтоб исключить ключ для управления AZ-FM - просто убрать ту часть схемы между разъемом 8(D8) и 6(Vin) ??? т.к. звук у меня подается через Вега Абсолют тв-тюнер.

    Подойдет ли как аналог ST485 ADM483EARZ-REEL ?
    Последний раз редактировалось zionz; 08.01.2010 в 20:36.

Страница 5 из 35 ПерваяПервая 123456789101115 ... ПоследняяПоследняя

Информация о теме

Пользователи, просматривающие эту тему

Эту тему просматривают: 2 (пользователей: 0 , гостей: 2)

Ваши права

  • Вы не можете создавать новые темы
  • Вы не можете отвечать в темах
  • Вы не можете прикреплять вложения
  • Вы не можете редактировать свои сообщения
  •